No.11161
● Wide Supply Range: 2.7V to 12V
● Low On-Resistance for Dual NO to COM Switches: 1Ω (TYP)
● On-Resistance for Dual NC to COM Switches: 11Ω (TYP)
● -VCC to +VCC Rail-to-Rail Low Distortion Positive and Negative
Signal Passing
● Fast Switching Times
● High Off-Isolation
● Very Low Crosstalk
● 1.8V Logic Compatible Control Pin
● Break-Before-Make Switching
● -40℃ to +85℃ Operating Temperature Range
● Available in Green TQFN-2.6×1.8-16L and SOIC-16 Packages
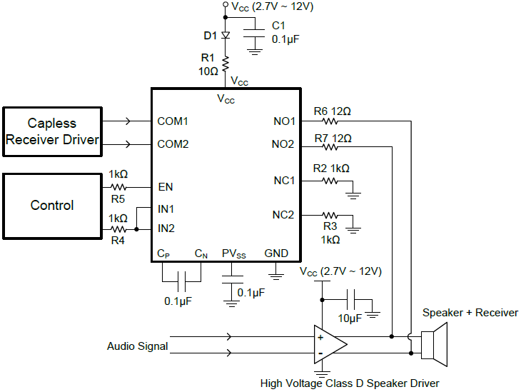
The SGM3710 is a high voltage, -VCC to +VCC wide range positive and negative signal passing, dual single-pole/double-throw (SPDT) analog switch that is designed to operate from a single 2.7V to 12V power supply. Targeted applications include battery powered equipment that benefit from the SGM3710’s low 1Ω (TYP) on-resistance for dual NO to COM switches, 11Ω (TYP) on-resistance for dual NC to COM switches, and fast switching speeds.
The SGM3710 is a committed dual single-pole/double- throw (SPDT) switches that consist of two normally open (NO) and two normally closed (NC) switches. This configuration can be used as a dual 2-to-1 multiplexer.
The SGM3710 can pass -VCC to +VCC wide range positive and negative signals with very low distortion.









